来之能战 战之必胜!攻克突发环境风险的TA们来
作者: 日期:2019-11-26 阅读(
)
“协助处置突发环境事件,必要时参加现场应急处置工作,指导和制定应急处置方案,提供科学决策建议。”谈及生态环境应急专家组的工作定位,在日前召开的生态环境部例行新闻发布会上,生态环境部新闻发言人刘友宾如是明确道。
从总体而言,环境安全形势依然严峻。尽管近年环境突发事件呈现出逐年下降态势,但一些重大及敏感突发环境事件仍偶有发生。如何进一步提升环境应急管理能力,持续推动生态环境应急治理体系和治理能力现代化?生态环境应急专家组成了破局良策。
也正基于此,生态环境部近日组建生态环境应急专家组,设立生态环境应急指挥领导小组办公室具体负责专家组的建设和管理工作。早在10月15日,由29名来自清华大学、北京大学、中科院、中国化学品安全协会等高校、科研院所和行业协会的专家组成的首届生态环境应急专家组正式成立,业内认为这也是切实保证打好污染防治攻坚战的一项重要举措。
另据生态环境部此前提供的资料来看,涵盖水污染防治、废气治理、土壤治理、重金属污染治理等多个类别的突发环境事件应对处置专家源于中国工程院院士,也有来自一线的科研、工程人员,更有法律、舆情管理等行业的相关专家。突发环境事件发生时,环境应急专家将通过现场调查、资料收集等方式,开展全面分析研究,提出评估意见,为技术行为和行政决策提供依据。
从近年来影响面较广的突发环境事件看,舆论引导和环境法律两个领域,成为检验环境应急处置成功与否的重要因素。具体来看,评估现有应急处置措施是否得当,应急能力是否达到控制突发环境事件的需求;协助处理突发环境事件,指导和制定应急处置方案等。同时积极开展环境应急科学研究,不断破解难题、总结规律,夯实工作基础,提供政策建议。
另外,生态环境部还专门出台了《生态环境部生态环境应急专家组管理办法》,界定了专家组的定位和组成方式。据刘友宾介绍,专家组成员实行聘任制,每届任期5年。原环境保护部环境应急专家组和专家库成员聘期已满,自动解聘。重点做好突发环境事件应对的技术指导工作,关键时候能克服困难、冲得上去,做到召之即来,来之能战,战之必胜。
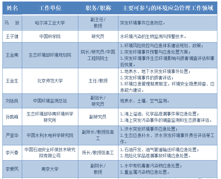
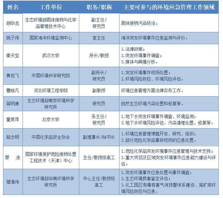
在众多业界人士看来,加强环境法律方面的专家力量,既可以帮助生态环境部门依法处置,确定事故单位责任,还可以协助厘清责任。具体名单如下(源于生态环境部公开资料):



