频频中标的侨银环保成功过会 入驻A股倒计时
作者: 日期:2019-11-26 阅读(
)
早几个月就听说侨银环保(全称“侨银环保科技股份有限公司”)申请A股上市,第十八届发行审核委员会2019年第153次发审委会议正式审议通过。
此次登陆深交所中小板,侨银环保拟公开发行新股不超过4089万股,占发行后总股本的比例不低于10.00%;拟募集资金3.31亿元,用于城乡项目(2.84亿元)和智慧环卫信息化系统平台升级项目(0.47亿元)。
侨银环保,其给自己的定位是“环境卫生管理全产业链提供商”,总部位于广州。目前,其核心战略体系为“城乡环卫一体化、生产生活污染防治一体化、城市公用设施管理维护一体化、规划投资建设运营一体化”四位一体战略。
按照侨银环保的披露,其目前已经在60多个城市设立分支机构,投资并运营了300多个环境卫生项目,自有环卫专用设备7000多台,自主知识产权160项左右。同时,侨银环保正在积极展开4.0版本的智慧环卫模式升级。
招股书显示,侨银环保2017年度营收相较2015年度上涨了125%左右,净利润上涨至9813万元。2018年前6个月,侨银环保收入7.3亿元,净利润5700多万元,主营业务毛利率为18%左右。截至2018年6月底,侨银环保总资产为13.7亿元。
对于侨银环保冲击A股,业内评价不一,但不可否认的是,侨银环保中标捷报频传,确实让人侧目。
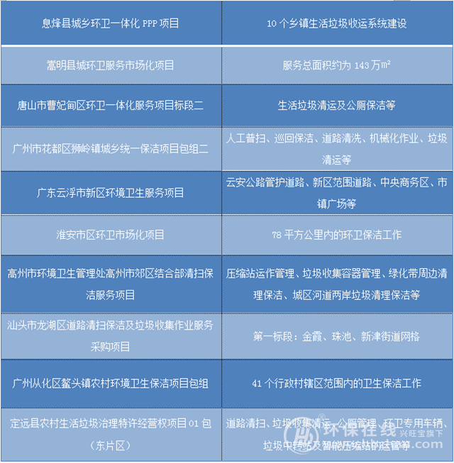
2019年截止目前,侨银环保已经披露了多个中标项目,包括:

众所周知,粤港澳大湾区要打造世界级城市群,其建设和发展目标都会以“高标准、高要求、高质量”为宗旨,为环卫带来的市场体量必然不小。而总部位于广州的侨银环保也算得上近水楼台,背靠粤港澳大湾区,能够获得双赢的合作机会。
因此,有不少投资者还是比较看好侨银环保上市这件事情的。当然,也必须提醒一句,投资有风险,下手需谨慎。那么,你对侨银环保上市有什么看法呢?欢迎下方留言与我互动,聊聊侨银环保,聊聊环保企业A股表现,聊聊还有哪些有潜力上市的环保企业,都欢迎哦。
