2019年中国鼓风机行业市场现状及发展前景分析
作者: 日期:2019-11-26 阅读(
)
行业基本概况分析
风机是对气体压缩和气体械的习惯简称,依靠输入的机械能,提高气体压力并排送气体的机械,通常所说的风机包括、鼓风机和压缩机。
其中,通风机是在设计条件下,风压小于15kPa的风机;通风机广泛用于工厂、矿井、隧道、冷却塔、车辆、船舶和建筑物的通风、排尘和冷却,锅炉和工业炉窑的通风和引风等。
鼓风机是在设计条件下,风压在15-340kPa以内的风机;鼓风机广泛适用于冶金、化工、化肥、石化、食品、建材、石油、矿井、纺织、煤气站、气力输送、污水处理等各工业部门。
鼓风机行业回暖
根据中国通用机械工业协会风机分会统计,叶氏鼓风机作为鼓风机的一大类产品,2010年没有生产,说明市场已经没有需求,也预示着叶氏鼓风机将在风机品种中自动消失;目前我国应用最为广泛的鼓风机主要有鼓风机和罗茨鼓风机。

根据中国通用机械工业协会风机分会统计,2017年,协会会员单位罗茨鼓风机产量为48371台,同比增长16.5%;协会会员单位离心鼓风机产量为3664台,同比增长35.8%。据测算,2018年,协会会员单位鼓风机产量合计达到5.7万台,同比增长9.54%。

2010-2017年,协会会员单位生产的鼓风机产品中,罗茨鼓风机产量比重总体呈上升趋势,离心鼓风机产量整体呈下降趋势;2017年,罗茨类型占比为92.96%,离心类型占比为7.04%。
2017年,鼓风机行业协会会员单位离心鼓风机产值117203万元,比上年增长32.6%;罗茨鼓风机产值95962万元,比上年增长25.6%。据测算,2018年,协会会员单位鼓风产值合计达到232282万元,同比回升8.97%。

鼓风机行业企业数量较少,竞争激烈程度一般
根据中国通用机械工业协会风机分会统计,截至2017年底,协会会员单位生产离心鼓风机的企业有28家,比上年增加4家;生产罗茨鼓风机的企业有25家。

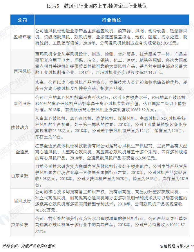
截止到2019年8月,涉及到鼓风机业务的上市/挂牌公司共有8家。以陕鼓动力为代表的上市领先企业,无论是工业总产值还是主营业务收入等指标,占据行业的权重均较大,说明行业集中度较高。

鼓风机行业领先企业毛利率保持在较高水平
结合上市企业数据来看,鼓风机行业整体盈利水平较高。2018年,杰尔科技整体毛利率达到51.72%,山东章鼓风机业务毛利率达到34.11%,临风股份整体毛利率为32.35%。

一方面,鼓风机制造企业生产经营所需的主要原材料为钢材、电机等,原材料成本占比一般达到80%以上,如果上游供应商的供求状况发生重大变化、价格有异常波动,将直接影响到行业内企业产品的成本。
另一方面,随着鼓风机产品向制造服务一体化、高效节能化等方向发展,鼓风机产品技术含量和产品质量将不断提高,进而使行业整体利润率水平逐渐提升。另外,受国家鼓励节能降耗政策的影响,鼓风机下游用户对风系统进行节能改造的需求将不断增加,服务带来的较高毛利率的配件销售将在一定程度上提升行业利润率水平。
山东章鼓、长沙鼓风机厂是国内罗茨鼓风机的龙头企业
2000年以前,国内高端罗茨鼓风机市场主要被日本、韩国以及台湾等厂商垄断。山东章鼓通过引进吸收日本大晃机械工业株式会社核心技术,并进行技术革新,自主研发了一批技术先进的罗茨鼓风机,并开发了智能化机组,逐步打破了国外厂商对高端市场的垄断。截至2017年,我国生产罗茨鼓风机的企业(会员单位)有25家。目前罗茨鼓风机行业竞争较为充分,市场化程度较高,已经形成了高、中、低三个层次产品市场。
低端产品市场技术壁垒与毛利率偏低,市场竞争激烈,国内大多数罗茨鼓风机生产厂商主要从事L系列罗茨鼓风机等低端产品的生产。
中端产品指使用国外20世纪90年代技术或在该类技术的基础上进行技改生产制造的罗茨鼓风机,该市场需求量大,对产品质量要求较高,代表企业有山东章鼓、长沙鼓风机、山东章晃、百事德机械、天津鼓风机等。高端市场主要指智能化、特殊用途等非标准化罗茨鼓风机,还包括高速小型等部分代表国际技术发展趋势的产品。
高端罗茨鼓风机制造工艺复杂,需要将电气工程、电气控制与风机制造技术结合,具有较高的技术门槛,未来发展潜力巨大。

目前,山东省章丘鼓风机股份有限公司公司技术研发实力在国内罗茨鼓风机行业处于领先地位,公司主导产品罗茨鼓风机国内市场占有率一直位居全国同行业之首。
目前,长沙鼓风机厂有限责任公司则是国家重大技术装备配套风机定点生产企业,罗茨鼓风机行业标准负责起草单位。长沙鼓风机厂有限责任公司于1958年开始专业生产罗茨鼓风机(真空泵),拥有先进的设计手段、精良的加工设备,技术研发实力较强,目前罗茨鼓风机市场占有率列行业第二。
鼓风机在污水处理领域的应用得到发展
高压离心鼓风机是污水处理系统的关键设备。污水处理系统主要作业工艺流程见下图:

目前,污水处理目前普遍采用生物法,即将污水排入曝气生物滤池,滤池中每个层面都生长着不同的微生物群,通过代谢作用分别分解各层污水中的悬浮物、溶解性有机物及氮磷等营养盐,达到污水处理的目的。
高压离心鼓风机在污水处理中起曝气用途,通过曝气,将空气中的氧溶解于水中,或将水中不需要的气体及挥发性物质放逐到空气中,促进气体与液体之间物质交换,同时达到混合和搅拌作用,促进好氧微生物的生长。
污水处理厂曝气池的水深一般要求达到7-8米,风机的风压须达到水下7-9米。对风机的性能要求很高,若曝气供氧不足将导致污水处理效果下降,风机性能的好坏直接影响到污水处理的质量。此类风机的特点是风量小、风压高、效率高、调节范围广,一般来说,一个日处理能力50000吨的污水处理厂需要配备4台高压离心鼓风机。
生态环境部数据表明,2017年,93%的省级及以上工业集聚区建成污水集中处理设施,新增工业集散区污水处理能力近1000万立方米/日,截至2017年末全国设市城市污水处理能力达1.57亿立方米/日。
根据历年数据和规划进行测算,2018年城市污水处理厂数量会略有提升,达到2300个左右,污水厂日处理能力达到1.62亿立方米/日,按照日处理能力50000吨配比4台高压离心鼓风机的比例,2018年我国城市污水处理所需高压离心鼓风机数量为12960台。

根据《“十三五”全国城镇污水处理及再生利用设施建设规划》,到2020年底新增污水处理设施规模5022万立方米/日,提标改造污水处理设施规模4220万立方米/日,新增污泥(以含水80%湿污泥计)无害化处置规模6.01万吨/日,利好鼓风机行业的发展。
从业内领先企业来看,杰尔科技主要产品是带可调进出口导叶的单级高速离心鼓风机,应用于环保和节能领域,主要服务对象是市政生活污水处理厂、自来水厂和有工业污水工业废水处理需求的工业企业,该产品是污水处理工艺最关键的设备,比传统罗茨和多级离心鼓风机综合节能20%以上,是污水处理用鼓风机行业的标杆性更新换代产品。
下游应用领域拓展,鼓风机行业有望继续回暖
未来,国内分布式能源、垃圾发电、污水处理、大气污染治理行业的持续推进,将进一步刺激鼓风机行业的需求。同时竞争态势看,国内鼓风机企业与国外优秀鼓风机品牌在技术上的差距在逐渐缩小,未来国内鼓风机企业将进一步占据国内鼓风机市场份额。基于以上两点考量,前瞻认为,鼓风机市场仍有较大的发展空间,预计到2024年,会员单位鼓风机产量将突破8万台,会员单位鼓风机产值将突破34亿元。

原标题:2019年中国鼓风机行业市场现状及发展前景分析 下游应用拓展将推动行业持续回暖
